新春·进莞来丨过年公交、地铁延长服务时间,特色线路让你在莞过好年
东莞+
2024-02-07 16:11:08
春节期间,东莞公交会正常营运吗?东莞巴士方面回复记者表示,所有线路正常营运,且部分线路延长营运时间,开通火车站的夜间疏运专线,年初一至年初十(2月10日至2月20日)免费坐。
地铁方面,在春运期间(1月26日至3月5日)地铁2号线将延长运营时间。
部分公交线路延长运营时间
为进一步加强黄旗观音古寺春节祈福活动的公交出行保障,2月9日(除夕)期间部分公交线路延长服务时间,其中1路、14路、18路、37路及LG1路服务时间延长至2月10日凌晨1点;26路等7条线路服务时间延长至22点40分。
详细线路营运信息见下图:
新增“祈福”专线
为方便市民乘客乘坐公交前往资福寺,2月6日起,X26路新增“资福寺”站X26路线路调整,起讫站调整,雪花啤酒厂至翰林学校(龙湾公园)调整为资福寺至翰林学校(龙湾公园);停靠站调整,双向增加“资福寺”站。

各地逛花市推荐线路
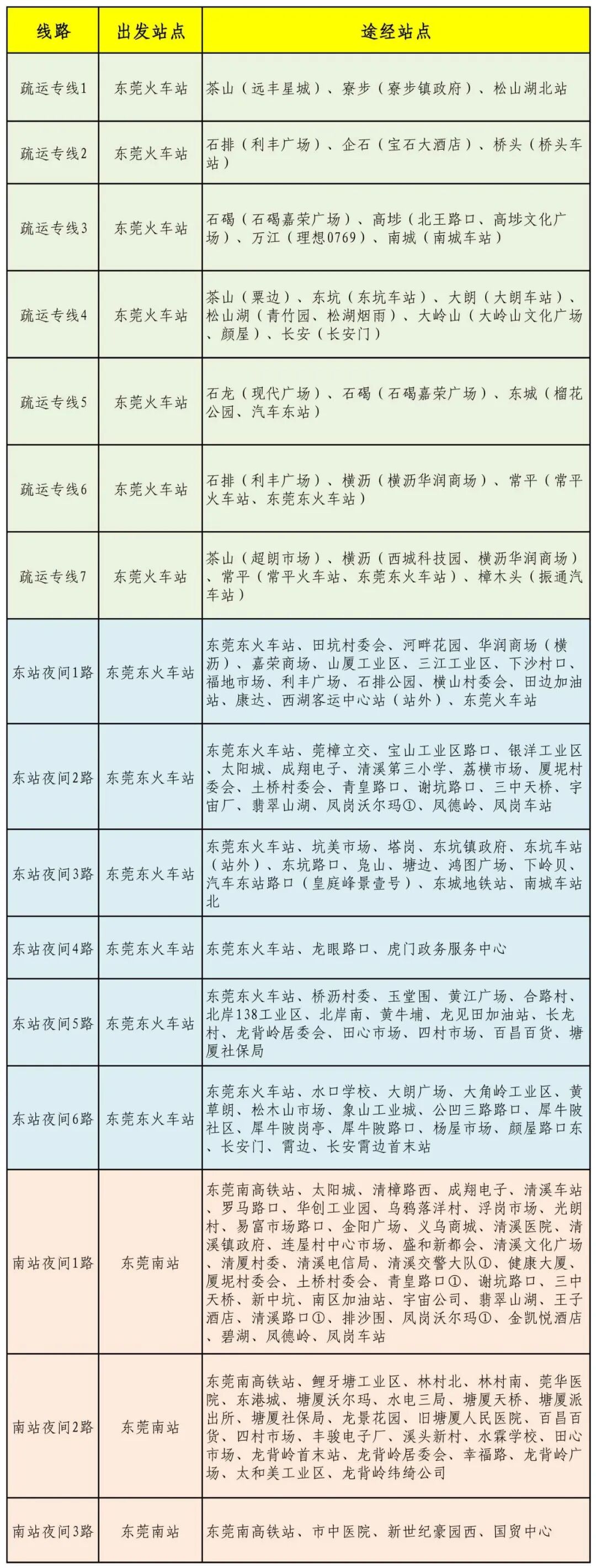
新增火车站夜间疏运专线
2月13日起(年初四),将开通16条夜间疏运专线,保障春运返程旅客平安回家。发车时间为每天的22点后,视列车到达时间动态发班;起始点为东莞火车站、东莞东火车站、东莞南站;目的地为中心城区、寮步镇、长安镇等多个镇街(园区)。
详细线路营运信息见下图:
地铁延长服务时间
1月26日至3月5日(春运期间),地铁2号线将延长运营时间。东莞火车站末班车延长至23:10,虎门火车站末班车延长至23:50。


文字:记者 高鹏飞
图片:东莞巴士 东莞轨道交通
编辑:王宝光