两协会:演员片酬不得使用现金方式支付
人民日报微博
2022-05-08 09:09:17
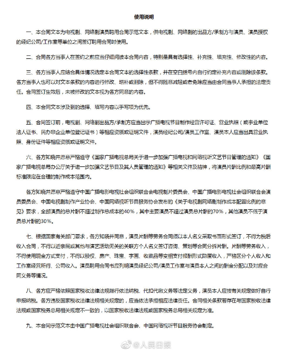
5月7日,中国广播电视社会组织联合会、中国网络视听节目服务协会发布《演员聘用合同示范文本(试行)》。使用说明中提到,演员片酬等劳务收入,不得使用现金方式支付,不得以股权、房产、珠宝、字画、收藏品等变相支付报酬形式隐匿收入,严格区分个人收入和工作室经营所得、公司收入。演员聘用合同书应列明演员经纪公司/演员工作室与演员本人之间的酬金分配以及对应合同义务等情况。
